Workflow¶
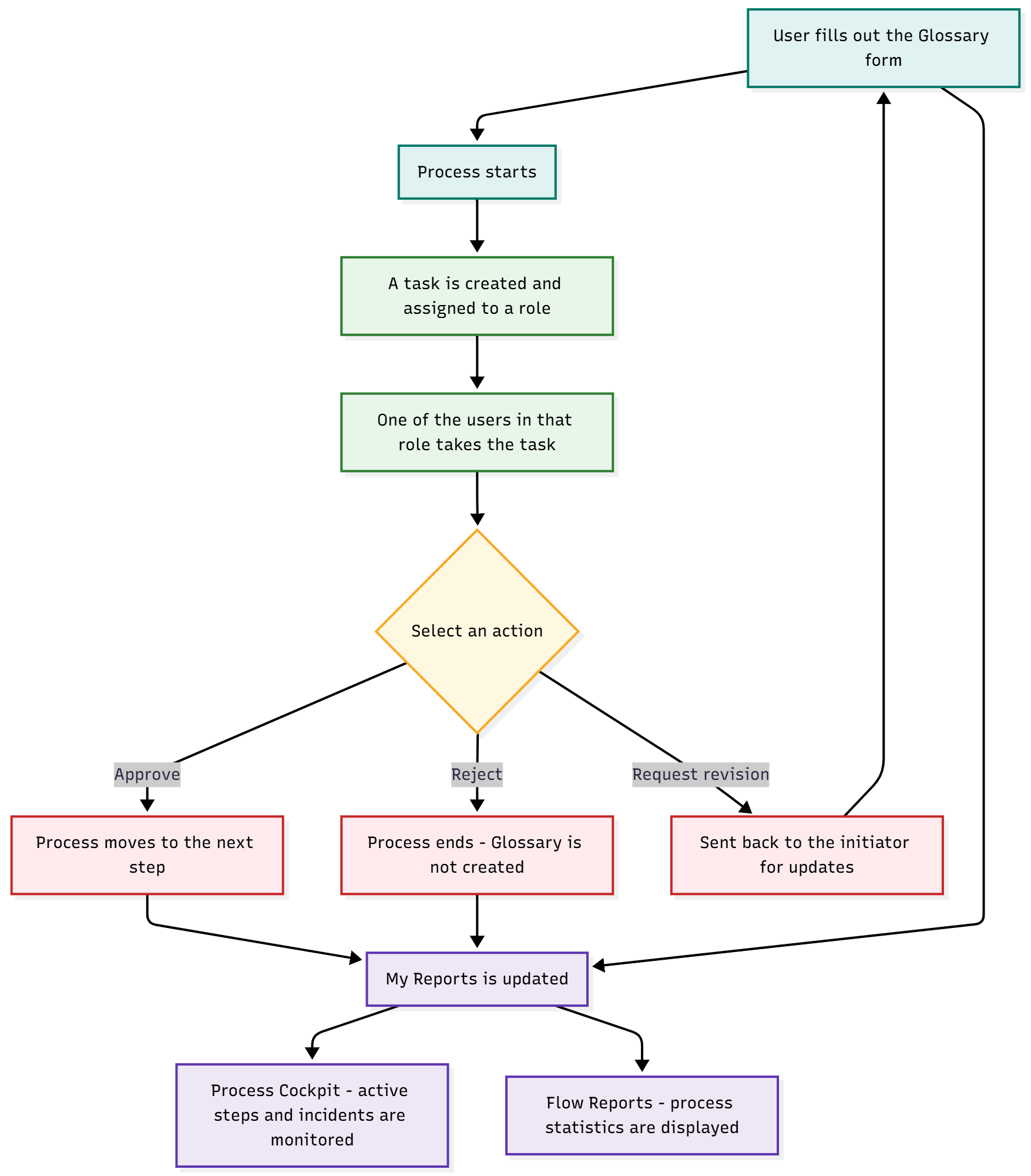
The Workflow module manages workflows and approval mechanisms in the system. It is currently used for the Glossary approval process. This module ensures that processes initiated by users (such as creating a Glossary) are reviewed, approved, or rejected by users assigned to the corresponding role.

Workflow Inbox¶
My Tasks¶
The My Tasks page allows users to view tasks assigned directly to them or to their role. Users can open the task details, take ownership of the task, and perform approval actions.

The page consists of four main columns:
-
Name: The name of the task.
-
Users: Indicates whether the task is assigned to a specific user.
-
Groups: Shows the role(s) to which the task is assigned.
-
Created: The creation date of the task.
Task Detail View¶
To view task details, click the task name. It displays the fields completed in the Glossary form (e.g., Short Name, Long Description, etc.).

-
From the Action menu, the following options are available:
- Approve → Approves the task and moves the process to the next step.
- Reject → Ends the process; the Glossary is not created.
- Return for Revision → Sends the task back to the initiator for editing.
-
Users can add Comments to the task:
- Comments are stored only for the specific task and are not transferred to the next task.
- In the History section, the commenting user and the timestamp are recorded.
My Reports¶
My Reports monitors the status of the processes they have initiated.

The following information is displayed on this page:
-
Name: The name of the process (e.g., “Glossary Creation Process”).
-
Status: The current status of the process: Active, Failed, Completed, etc.
-
Started: The date when the process was initiated.
-
Initiator: The information of the user who initiated the process.
-
Process Variables: The form data used in the process (e.g., the name and description of the created Glossary).
-
Task History: The assignment history of tasks during the process, showing which role they were assigned to and who took over and progressed them.